
2020年1月12日、大津市長選挙が告示された。投開票日は19日。
大津市は2019年7月1日、越 直美(こし なおみ)前市長の在任時に、公園を含め市の管理する全ての施設を敷地内禁煙とする非常に進んだ受動喫煙対策を実施した。
2名の候補者は、今後タバコ対策をどのように講じるのか。両候補のウェブサイトを見たところ、何も記述がなかった。争点ではないにせよ、気になる。
小西 元昭(こにし もとあき)候補は、「こし から こにし へ」と掲げるが、敷地内禁煙も継承するのだろうか。
佐藤 健司(さとう けんじ)候補は、県議時代に患者の喫煙や妊婦の喫煙防止についての発言があるものの、タバコ産業と繋がりの深い自民党からという点で不安が残る。
両候補の喫煙経験の有無や事務所での喫煙の可否などは知らない。
www.yomiuri.co.jp
www.city.otsu.lg.jp
https://www.city.otsu.lg.jp/shisei/senkyo/28290.htmlwww.city.otsu.lg.jp

小西 元昭(こにし もとあき)候補
元市働き方改革監。
ウェブサイトにタバコ対策についての言及はない:
https://konishimotoaki.net/
「こしから こにしへ。」と掲げる。敷地内禁煙は継承されるのか?
大津の空気を「クリーン」にして欲しいものだ。
佐藤 健司(さとう けんじ)候補
元自由民主党滋賀県議会議員団: https://webcache.googleusercontent.com/search?q=cache:-PaLp4a3RiIJ:https://www.shigaken-gikai.jp/g07_giinlistS.asp%3FSrchID%3D151+&cd=3&hl=ja&ct=clnk&gl=jp
ウェブサイトにタバコ対策についての言及はない:
さとう健司 公式ホームページ
県議時代に患者の喫煙や妊婦の禁煙についての発言がある。
- 平成28年11月定例会議(第16号~第22号)-12月12日-06号
現在の小児保健医療センターのまず機能の維持があって将来の機能再構築があると思っております。この間も、小児保健医療センターに通院させたり入院させていらっしゃる保護者の皆さんと懇談した際にも、小児保健医療センターで入院患者の喫煙の問題が生じている、そんなことでは安心して通わせられない、入院させられない、そのレベルの話を今保護者の皆さんはされておりました。
- 平成25年 3月11日厚生・産業常任委員会-03月11日-01号
◆佐藤健司 委員 一方の計画では妊娠中の喫煙をなくすということを目標にしているわけです。こちらの計画を見ると、禁煙の助言であるとか、今指導と言われましたが、助言ということでしょう。また、禁煙を促進するための教育は医療機関と書いているのです。本来であれば、一方の計画ではなくすと書いているのであれば、この項目にもなくす対策を載せていくべきではないかと思うのですが、非常にあやふやなのです。なくすという目標を決めたのであれば、禁煙を助言しますということではなく、禁煙の防止対策を取りますと強く出せばいいのではないですか。ですから、逆に医療機関の紹介は不要と意見が出てくるのではないですか。おっしゃっていることが、よくわからないのですが、いかがですか。
滋賀県議会体育振興・健康づくり対策特別委員会委員長であったこともあり、喫煙の有害性については一定理解しているように見受けられる。
出典: 滋賀県議会会議録検索システム 詳細検索
国政でもそうだが、自民党は、タバコ産業との繋がりが深い。そのため本稿冒頭に示したような諸外国で採用される写真入りタバコパッケージも、実現に至っていない。
滋賀県も2019年5月31日から県庁舎を敷地内禁煙としたが、5月10日に担当者が、加藤誠一(かとう誠一)、井狩辰也(井狩たつや)、重田剛(重田たけし)県議会議員らのいる自民党控室に呼び出され、JTやたばこ商業協同組合に説明を求められ、反対される場面があった(滋賀県開示文書より):

県は公衆衛生政策を担い、県民全てを(喫煙習慣に現在ある者を含めて)タバコの害から守るべき立場にあるのだから、このようなタバコ産業からの要望に対応する必要はなく、そもそも喫煙設備の寄附を受け入れていたのも間違いであった。
佐藤候補を応援する井内 律子(いうち りつこ)大津市議会議員(新和会)は、令和元年9月通常会議(第2日 9月10日)にて、「2 公共施設等における喫煙の分煙対策について」と題し、次のように大津たばこ商業協同組合からの要望を紹介し、"分煙対策"(要するに喫煙所の設置)を求める質問をしていた:
2019年7月1日より、健康増進法の一部改正がありました。今回の主な趣旨としては、(1) 望まない受動喫煙をなくすこと、(2) 受動喫煙による健康の影響が大きい子どもや患者などに特に配慮すること、(3) 施設の種類や場所ごとに対策を実施することです。
このことで大津市内の公共施設及び屋外における公衆喫煙所が撤去されました。非喫煙者の私にとってこれはよいことだと思いますが、公共施設周囲での喫煙が増えることや周辺ではタバコの吸い殻のポイ捨てが増えるなど問題が発生しているのではないかと考えます。
改正法の趣旨は、望まない受動喫煙をなくすために受動喫煙が他人に与える健康影響と喫煙者が一定程度いる現状を踏まえ、屋内において受動喫煙に曝されることを望まないものがそのような状況に置かれることのないようにする、このことが基本であり、管理権限者の責務として受動喫煙を防止するための総合的かつ効果的な推進を図る、とされており、喫煙スペースの全面撤去は総合的な措置とはなりません、と大津たばこ商業協同組合からの要望もあります。
(後略)
出典: 録画映像 | 大津市議会インターネット中継 (19:48~)
参考: 夢まち大津-さとう健司
喫煙率は下げ止まり傾向にある。政治家にタバコ産業との付き合いがある限り、喫煙はなくならないし、受動喫煙もなくならないだろう。
大津市の受動喫煙対策
大津市が2019年7月1日より敷地内禁煙を実施した経緯を大津市開示文書にて概観する。越 前市長が直接関わったわけではないようだ。
実施前後で、何度かタバコ産業や関係者が市に接触する場面がある。しかし市は左右されることなく敷地内禁煙を実施した。しがらみがあれば出来ないことだろう。
経緯
2018年
2019年
大津市受動喫煙防止対策推進本部設置規則
2018年7月2日施行。副市長を本部長とする:
大津市受動喫煙防止対策推進本部設置規則
本部会議(第6条)が2回開催された。幹事会議(第7条)は開催されなかった。
第1回大津市受動喫煙防止対策推進本部会議
2018年7月11日開催。
この時、本部長は『大津市は喫煙場所を新たに設置することはいたしません。』と発言した。
頼もしい限りだ。
会議・出張等報告書



大津市たばこ小売人連盟が市長他を訪問
2019年3月18日、大津市たばこ小売人連盟より市長に時間を取って欲しいとの要望があり、会談が行われた。
この会談については記録が作成されず、また要望書のようなものも提出されなかったため、文書が存在しない。市民税課の職員を通じて出席者から伝え聞いた話の他は分からない。
市の出席者は、市長、税務長・健康推進課長。時間は15分程度。
大津市たばこ小売人連盟は、「タバコ税収がある。分煙の環境整備を求める。」といった要望をした。
市長は、「市として分煙環境を置かないのは決定事項」と説明した。
人事課職員支援室長が「健康増進法の一部改正に伴う敷地内禁煙について」を通知
2019年4月12日、人事課職員支援室長が「健康増進法の一部改正に伴う敷地内禁煙について」を所属長宛に通知した: 
結局、第1種、第2種ともに7月1日より敷地内禁煙となったわけであるが、第1種施設については先行して通知したということのようだ。
JTが環境政策課を訪問
2019年5月17日、JTが路上喫煙規制を担当している環境政策課を訪問した。その時の協議等結果報告書:
協議概要の冒頭に
JTは「健康増進法の一部を改正する法律」の施行に伴い、県下各自治体のたばこ関係部署(本市の場合は健康推進課、管財課、当課)を回り、聞取りを行っているとのこと。
とある。
JTは県庁舎の敷地内禁煙化に危機感を覚え、このような聞取りを行ったのであろうか。
JTは管財課も訪問した。「敷地内禁煙との方針を伝えた。そのまま帰ってもらった」と管財課には聞いた。協議はなされず、記録などの文書もない。
JTは健康推進課も訪問した。この時は庁舎の禁煙化の話はなく、商品(加熱式タバコ)の説明がされたとのこと。記録した文書はない。リーフレットなども残ってないとのこと。
顧問弁護士に法律相談
2019年5月27日、健康保険部の3名が顧問弁護士に法律相談した。その時の報告と調書:

第1種、第2種施設や屋外施設を敷地内禁煙とすることについて相談した。
回答内容が非公開とされた。理由は次の通り:
公開することにより、当該弁護士の信用や評判などに不当に影響を及ぼし、正当な利益を害するおそれがあるため。
報告の日付けの元号が「平成」となっているのは、「令和」の誤り。
令和元年大津市受動喫煙防止対策推進本部会議
2019年5月28日開催。
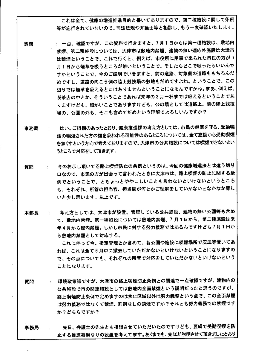
公園を含めた市の管理する全ての施設を敷地内禁煙とすることが決められた。
会議・出張等報告書








資料1-1



資料2 大津市における受動喫煙対策推進について
参考(別紙)の②健康増進法の一部改正に伴う敷地内禁煙について(通知)は前掲した。
③大津市路上喫煙等の防止に関する条例: https://www.city.otsu.lg.jp/material/files/group/40/49c0bf2d002.pdf
資料3-1, 3-2, 3-3, 3-4




資料3-5 改正健康増進法の施行に関するQ&A
令和元年5月28日に、健康推進課が作成した「改正健康増進法の施行に関するQ&A」がこちら:







非常に優れた内容だ。
- わずかな煙成分にも発作などが起きる喘息患者さんなどもおられます。(Q5)
- 多額の資金を費やして分煙にしても、受動喫煙を防ぐことができません。(Q6)
- タバコ税以上の損失があり、経済的損失は日本全体で年間4.3兆円と言われています。(Q7)
などなど。
資料5 各部局施設の状況(平成30年10月11日現在)



大津市公共施設における受動喫煙の防止の推進に関する要綱
2019年6月3日に「大津市公共施設における受動喫煙の防止の推進に関する要綱」が制定された: https://otsu.city.callcenter.jp/faq_detail.html?id=2153









