高槻市保健所長が2019年6月11日に「高槻市有施設の受動喫煙防止基本方針」を市の全所属長に通知した。
基本方針は『市有施設において「敷地内全面禁煙」の措置を講ずる。』というもの。公民館やスポーツ施設はこれに従い7月から敷地内禁煙となった。
しかし、市役所、現代劇場、コミュニティセンター等には喫煙場所が残された。これは、基本方針が「特別な事情がある場合」は喫煙場所の設置を可とするため。
高槻市有施設の受動喫煙防止基本方針
6月11日付で全所属長に高健健第412号「高槻市有施設の受動喫煙防止基本方針について」(5月20日起案、6月10日決裁)が通知された。
その送付資料のうち、高槻市有施設の受動喫煙防止基本方針がこちら: 

項目毎に注釈を入れる。
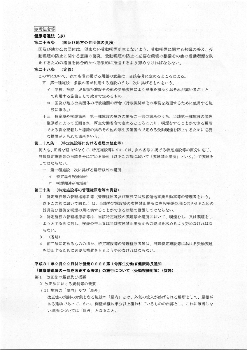
1. 背景
平成28年に取りまとめられた「新版たばこ白書」とは、
3. 現状
「第3次・健康たかつき21」の126ページに、「受動喫煙の機会を有する人の割合の減少」が目標項目として挙げられ、行政機関においては、2016年の現状値が1.3%であったのが、2023年の目標値を0.0%と設定されている:
「第3次・健康たかつき21」/高槻市ホームページ
2019年4月時点の調査では、市有全292施設のうち、221施設が敷地内全面禁煙であった。これが、基本方針の策定・実施によりどう変化したのか興味深い。
4. 基本方針
基本方針は次の通り:
市有施設において「敷地内全面禁煙」の措置を講ずる。
ただし、施設の利用状況などに鑑み、特別な事情がある場合は、当面の間厚生労働省令で定める受動喫煙を防止するための措置を講ずるものとする。
敷地内全面禁煙があくまでも原則であり、喫煙場所の設置を許す余地があることが分かる。大津市のように徹底出来なかったものか。
「厚生労働省令で定める受動喫煙を防止するための措置」とは「2. 目的」で前掲した「参考法令等」に掲載された健発0222第1号からの抜粋、特定屋外喫煙場所の要件のことである。
市の基本方針は施設の種別(第1種または第2種)を問わず、この要件を満たすよう求めているのだろう。
参考:
https://www.kyoto-np.co.jp/politics/article/20190614000102
5 受動喫煙防止対策の推進
(4)と(5)に市有施設の利用者が敷地外で喫煙した場合の対処に触れられている。
(4) 施設管理者は、敷地内外での喫煙状況の確認を行い、必要に応じて吸殻等の清掃を行うものとする。
(5) 施設管理者は、受動喫煙防止対策を講じたことにより近隣から苦情を受けたときは、適切な対応を行うものとする。
施設の敷地外、周辺道路だからといって喫煙してよいことにはならない。改正健康増進法25条の3には喫煙の際の配慮義務が規定されているからだ:
(喫煙をする際の配慮義務等)
第二十五条の三 何人も、特定施設の第二十五条の五第一項に規定する喫煙禁止場所以外の場所において喫煙をする際、望まない受動喫煙を生じさせることがないよう周囲の状況に配慮しなければならない。
近隣から路上喫煙への苦情があったとして、その対応は、施設の敷地内に喫煙場所を設けるのではなく、利用者に路上喫煙をしないよう呼び掛けるものであるべきだろう。
7. 実施時期
基本方針は2019年7月1日から実施するとあるのは、改正健康増進法の一部施行に合わせたものだ。
「基本方針」対象施設一覧
基本方針の適用対象とされる市有施設の所管課、名称、禁煙状況を一覧にしたものがこちら: 


禁煙状況がいつ調査したものかは不明。
敷地内禁煙となった施設
公民館とスポーツ施設の全てが新たに禁煙となったようだ。他はよく分からない。
スポーツ施設
スポーツ施設の全てが敷地内禁煙となったようだ:
本市では「高槻市有施設の受動喫煙防止基本方針」を策定し、望まない受動喫煙を防止するための措置として、同日より市内スポーツ施設を敷地内禁煙とすることにいたしました。
つきましては、これまで市内スポーツ施設敷地内に設置しておりました喫煙所及び灰皿は、6月末日をもって撤去いたします。
出典:
http://www.city.takatsuki.osaka.jp/kurashi/bunka_sports/sport_page/oshirase/1561685345101.html







